Tentang Kami

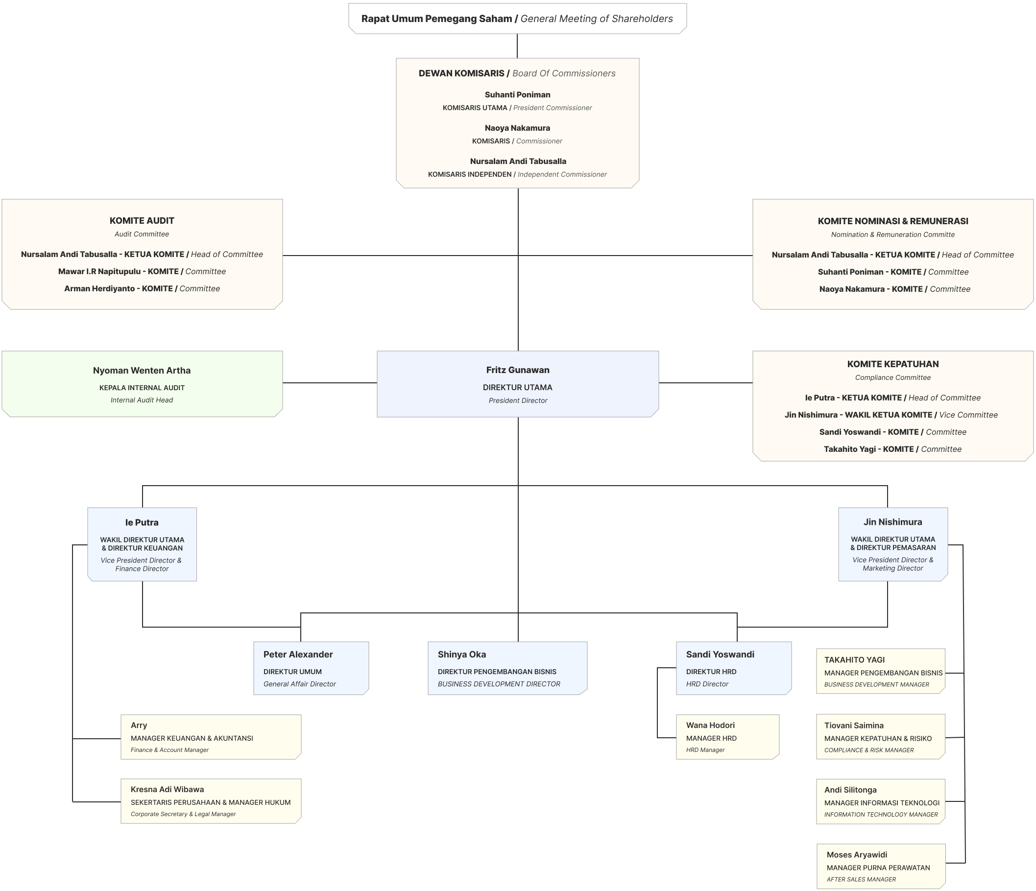
Struktur Organisasi

Struktur Organisasi Perusahaan adalah sebagai berikut:

a.

Rapat Umum Pemegang Saham (RUPS) merupakan wadah bagi para pemegang saham dalam mengambil keputusan berkaitan dengan modal yang ditanamkan dalam Perusahaan.

b.

Dewan Komisaris merupakan organ yang bertugas melakukan pengawasan Perusahaan.

c.

Direksi bertanggung jawab penuh dalam pengurusan Perusahaan.